PNAS | 李博生/邓兴旺合作团队首次构建植物愈伤组织芽再生的空间转录组图谱
2023-09-15
近日,北京大学现代农业研究院的李博生研究员团队与邓兴旺院士团队在国际知名学术期刊PNAS上发表了题为“Spatial transcriptomics reveals light-induced chlorenchyma cells involved in promoting shoot regeneration in tomato callus”的研究论文,标志着他们建立了首个植物愈伤组织芽再生的空间转录组图谱。
该研究利用了深圳华大BGI Stereo-seq、青岛百迈客BMKMANU S1000以及美国10x Visium三种空间转录组技术,以及10X Chromium单细胞核转录组技术,首次揭示了番茄愈伤组织内部细胞的异质性,并在单细胞水平上详细解析了激素信号和重要调控因子在各种组织和细胞中的表达情况。研究结果不仅发现了表皮和芽原基细胞的亚型和功能,还揭示了绿色组织(chlorenchyma)细胞在芽原基细胞位置决定和分化发展中的重要作用,以及光照如何通过促进绿色组织细胞的发育和激活雷帕霉素靶蛋白TOR来推动芽再生过程。
植物在遭受损伤后能够重新编程体细胞,实现新组织或器官的再生。愈伤组织是由植物体细胞诱导产生的一类拥有再生潜能的细胞,广泛应用于现代农业领域,包括植物营养繁殖和基因编辑等分子育种技术。其中,愈伤组织细胞经过芽再生过程最终发育成可育芽,这一过程对于植物再生至关重要。
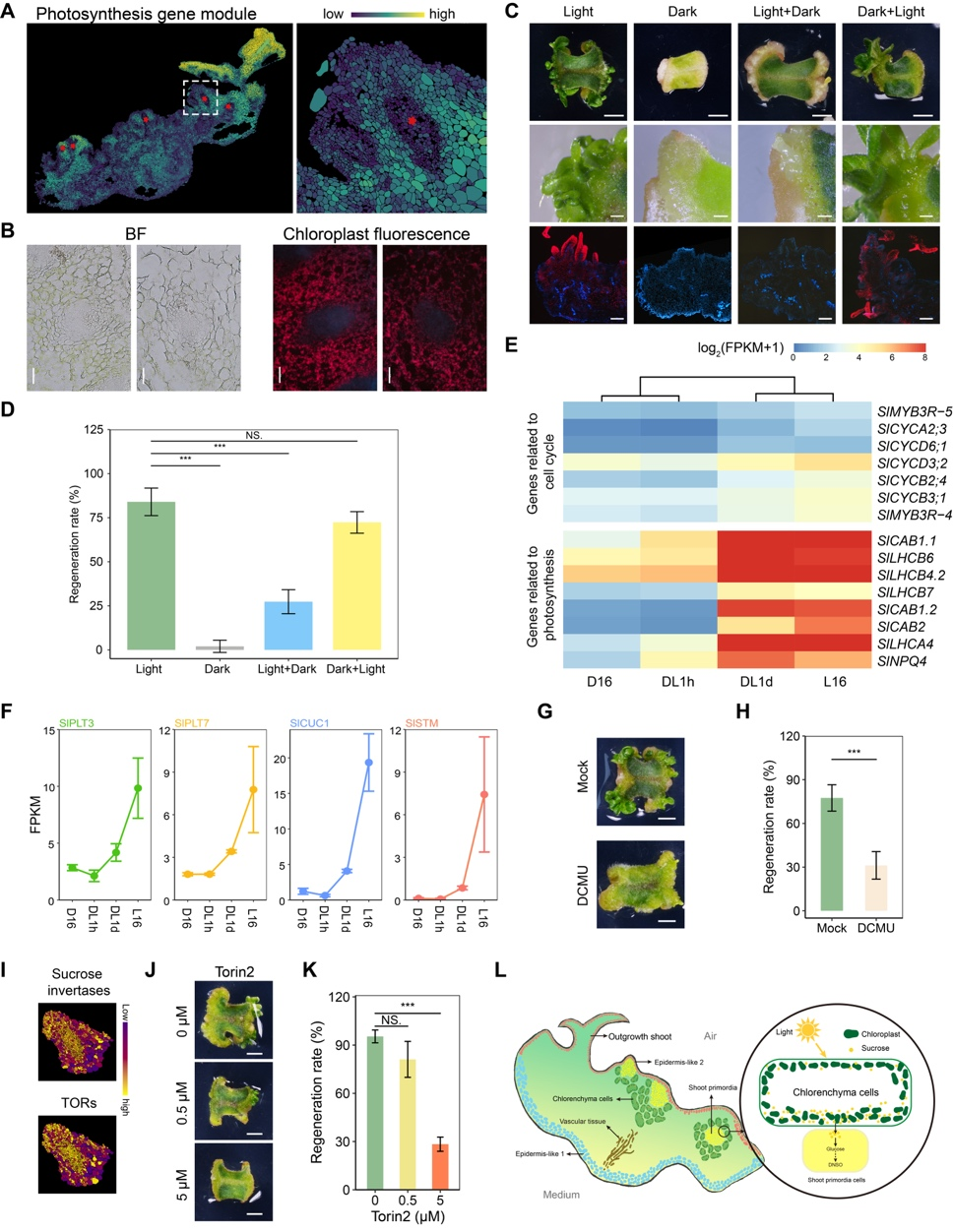
番茄是一种全球重要的经济作物,但在其愈伤组织中芽再生的分子机制仍有很多未知。为了深入研究番茄愈伤组织中芽再生的细胞发育轨迹和分子机制,研究团队通过协作开发并掌握多种先进的空间转录组实验和分析技术,首次建立了番茄愈伤组织芽再生的空间转录组图谱。研究结果揭示了愈伤组织中存在高度异质的细胞群,将番茄愈伤组织分为了表皮、维管组织、芽原基、成熟芽和内部愈伤组织五种细胞类型。在表皮细胞中,研究发现了两种主要的细胞亚型,它们分布在靠近空气和培养基的不同位置,并具有不同的功能。
图1 利用多平台建立番茄愈伤组织芽再生的空间转录组图谱
空间转录组技术优势在于揭示不同细胞间位置关系。研究团队发现番茄愈伤组织的芽原基被表达光合基因的细胞包围,这些细胞含叶绿体,称为绿色组织(chlorenchyma)细胞。黑暗后见光处理影响芽原基分化,光诱导绿色组织细胞对芽再生十分关键。光合抑制剂DCMU减慢芽再生速率,证明绿色细胞光合必要性。然而,光形态建成相关基因在芽原基和绿色细胞中却无特定空间表达模式。蔗糖可通过TOR信号调控芽原基发育,相关基因在芽原基位置高表达,绿色组织细胞蔗糖可传输至芽原基并激活TOR,促进芽的分化发育。
图2 光诱导芽原基周围的叶绿体细胞促进芽再生
综上所述,该研究用多种技术构建了番茄愈伤组织芽再生阶段的空间转录组图谱。揭示了细胞多样性,鉴定了芽原基形成关键因子。结果强调了光合和TOR信号在芽再生中的关键作用。这些发现提升了我们对番茄愈伤组织芽再生的理解,并证明了空间转录组学在植物生物学研究中的巨大潜力。
北京大学现代农业研究院李博生研究员和邓兴旺院士为该论文的通讯作者;北京大学现代农业研究院助理研究员宋协海,华大生命科学研究院郭鹏茹副研究员和夏科科研究员为论文共同第一作者;北京大学现代农业研究院副研究员岳智亮、科研助理王美玲、刘永琪、张金辉、刘乃旭,华大生命科学研究院徐讯研究员、顾颖研究员和助理研究员陈立川和许梦圆,山东农业大学李刚教授,青岛百迈客百创智造副总裁兼CTO刘敏博士,南方科技大学方亮研究副教授也对该研究工作有突出贡献。该研究得到了国家自然科学基金等相关经费的资助。
北京大学现代农业研究院李博生研究员,现任作物分子育种和细胞生物学实验室主任、单细胞和单分子公共分析平台主任,联系方式为bosheng.li@pku-iaas.edu.cn。该实验室和平台欢迎对相关领域感兴趣的研究人员或学生加入实验室,提供有竞争力的待遇和学习深造机会!
相关论文信息:www.pnas.org/doi/10.1073/pnas.2310163120

