Plant Com|郭立和陈时盛团队发布栽培一粒小麦基因组近完成图谱
2023-11-23
2023年11月17日,北京大学现代农业研究院郭立研究员和陈时盛研究员团队在Plant Communications在线发表题为“A near-complete genome sequence of einkorn wheat provides insight into the evolution of wheat A subgenomes”的研究论文。该研究对一份高度纯合的栽培一粒小麦材料PI 306540进行测序,组装后得到了高质量接近完整的基因组,通过比较基因组学分析揭示小麦A基因组进化历史,并利用该基因组对来源于一粒小麦的抗锈病基因Yr34和LrPI119435进行了研究。
DOI:https://doi.org/10.1016/j.xplc.2023.100768
小麦是全球最重要的粮食作物之一,为世界约三分之一的人口提供主食。小麦锈病作为一种常见且高发的小麦病害,严重威胁着全球小麦的安全生产。栽培一粒小麦(Triticum monococcum, 2n = 2x = 14),基因组为AmAm,是人类最早驯化的谷类作物之一,本种性耐寒、耐旱,适宜在山区栽培,对土壤要求不高,是多倍体小麦的重要基础物种。如今,栽培一粒小麦被认为是现代小麦遗传改良的重要基因宝库,特别是含有大量优异的病虫害抗性基因,包括秆锈病抗性基因Sr21、Sr22a/Sr22b、Sr35、SrTm4和Sr60;条锈病抗性位点QYrtm.pau-2A、QYrtb.pau-5A和Yr34/Yr48;以及叶锈病抗性基因LrTM16和Lr63等。然而,由于缺乏高质量的栽培一粒小麦基因组和注释,这导致对该物种重要基因的探索和育种利用受到极大限制。
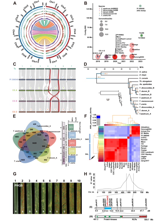
该基因组近完成图总长度为5.11 Gb,组装连续度指标contig N50为131.20Mb,碱基质量值QV为69.08,是迄今为止所报道的小麦A基因组中最高质量的基因组组装。基于生信预测和转录组数据,该研究总共注释到37,310个高置信基因和15,858个低置信基因。基于高置信度基因的共线性分析证实了T. monococcum和T. urartu(乌拉尔图小麦,AuAu)以及四倍体和六倍体小麦的A亚基因组之间相似度很高(图 1C)。系统发育分析探究了多个小麦A基因组之间的进化关系,该分析证实T. monococcum与T. urartu(小麦A亚基因组的祖先)亲缘关系密切,基于化石证据预测到T. monococcum与T. urartu的分化发生在六百万年前左右;另外,T. monococcum和T. urartu与四倍体小麦(T. dicoccoides和T. durum)和普通小麦(T. aestivum)的A亚基因组分化时间在四百四十万年前左右(图 1D)。
图1. 栽培一粒小麦的基因组近完成图谱分析揭示小麦A亚基因组的进化历史。
此外,利用本研究所获得的基因组序列,证实了一粒小麦材料PI 306540中存在已克隆的抗秆锈病基因Sr21、Sr22b、Sr60。前人研究报道推测抗条锈病基因Yr34来源于栽培一粒小麦,易位进入普通小麦5AL染色体末端。为了进一步探究Yr34来源,本研究利用T. monococcum基因组,结合乌拉尔图以及已发表的小麦基因组对5AL染色体末端~9.5Mb片段进行了平均核苷酸一致性(ANI)分析,确认了Yr34的来源并发现已测序小麦品种Attraktion、Kenong9204、ArinaLrFor、SY Mattis携带该一粒小麦渗入片段(图1F)。此外,利用获得的T. monococcum参考基因组,结合BSR-seq、标记开发和群体连锁遗传分析,本研究在栽培一粒小麦材料PI 119435中快速定位了一个新的抗叶锈病基因LrPI119435,该基因对我国叶锈菌小种PHQS具有很好的抗性(图1G),并借助参考基因组对LrPI119435潜在候选基因进行了分析和预测(图1H)。
北京大学现代农业研究院王祥锋和李洪娜为论文共同第一作者,郭立研究员和陈时盛研究员为共同通讯作者。该研究得到了山东省重点研发计划、山东省自然科学基金、国家自然科学基金以及山东省泰山学者等项目的资助。
原文链接:https://www.cell.com/plant-communications/fulltext/S2590-3462(23)00326-7

