北京大学现代农业研究院张兴平团队与合作单位联合研究发现西瓜抗白粉病新基因
2024-02-21
2024年2月19日,北京大学现代农业研究院作物遗传与种质创新平台张兴平团队联合江苏徐淮地区淮阴农业科学研究所孙玉东团队在西瓜抗白粉病基因挖掘方面取得重要进展。该研究通过正向遗传学方法精细定位到1个西瓜隐性抗白粉病基因,并初步解析了抗病机制。研究结果以“Fine mapping of ClLOX, a QTL for powdery mildew resistance in watermelon (Citrullus lanatus L.)”为题发表于经典遗传学杂志《Theoretical and Applied Genetics》上。
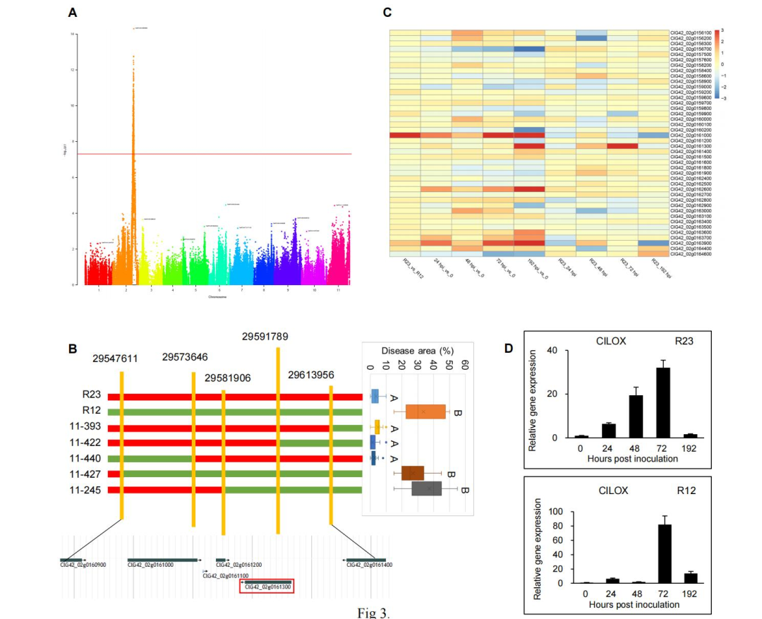
西瓜是世界范围内种植的重要经济作物,我国是世界最大的西瓜生产和消费国,在农民增收致富方面具有重要作用。白粉病是威胁全球西瓜生产的主要病害之一。挖掘抗白粉病基因,开发分子标记,对创制抗病优异种质和品种选育具有重要应用价值。该研究以抗病材料R23为父本、感病材料R12和R18为母本,构建了2个F2分离群体,白粉病抗性鉴定结果均符合正态分布,表明西瓜材料R23对白粉病的抗性是由一个主效基因控制的QTL。通过XP-GWAS 方法将抗白粉病基因初定位在2号染色体的0.93 Mb 区间内,接着利用F2:3群体将区间缩小至 9,883 bp的物理区间内,该区间仅有2个基因。转录组和qRT-PCR分析结果表明只有基因ClG42_02g0161300有显著表达差异,于是确定该基因为西瓜抗白粉病候选基因,命名为ClLOX。根据候选基因差异位点开发了一个dCAPs标记,应用于抗白粉病种质创制的分子标记选择。该研究同时解析了ClLOX介导的抗性是由于抑制白粉病菌扩展的结果。
自2020年起,北京大学现代农业研究院作物遗传与种质创新团队和江苏徐淮地区淮阴农业科学研究所设施蔬菜创新团队合作,通过人才访学、数据共享、定期交流等方式开展全方位的合作,联合开展了抗病基因定位、分子标记开发、抗病材料筛选以及品种选育等一系列工作,两个团队合作成果“苏梦系列小果型西瓜新品种选育与应用”获2022-2023年度神农中华农业科技奖二等奖,并获国家自然科学青年基金支持。本次研究成果的发布充分体现了两个团队发挥自身优势,实现合作共赢的结果。该工作是北京大学现代农业研究院继2022年发表世界第一个西瓜端到端参考基因组(Mol Plant. 2022 Aug 1;15(8):1268-1284.doi: 10.1016/j.molp.2022.06.010.)后对西瓜种质创新的又一重要贡献。 北京大学现代农业研究院张兴平资深研究员和江苏徐淮地区淮阴农业科学研究所孙玉东研究员为共同通讯作者。北京大学现代农业研究院邓云研究员、刘守成副研究员和江苏徐淮地区淮阴农业科学研究所刘欣博士为论文共同第一作者。华中农业大学植物科学技术学院李国庆教授对该研究进行了指导。该研究得到了山东省科创基金、宁夏回族自治区农业育种专项、潍坊市种业创新团队、宁波市重大科技任务攻关等项目资助。



