CURR PLANT BIOL | 刘晓芹团队揭示AhHY5和AhHYH在花生荚果发育中的相关调控作用
2024-05-17
2024年5月15日, Current Plant Biology期刊在线发表了北京大学现代农业研究院刘晓芹实验室题目为"Determination of the regulatory network of two bZIP transcription factors, AhHYH and AhHY5, in light signal regulation in peanut by DAP-seq"的研究论文。
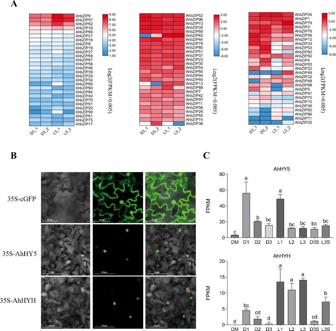
花生是重要的油料和经济作物,是食用植物油和蛋白质的主要来源。花生荚果是重要的营养器官,在决定产量和品质方面起着关键作用。以地上开花和地下结果为特征,花生豆荚经历了光到暗的转变,这是其发育不可或缺的过程。光照是影响花生种胚和荚果生长发育的重要因素。红光和白光对花生胚珠发育有抑制作用,而远红光和黑暗条件则促进胚珠生长。先前的研究已经强调了bZIP家族H组在光信号转导中的重要性。本研究旨在通过联合DAP-Seq和RNA-Seq分析鉴定花生AhHY5和AhHYH的结合基序和调控的下游靶基因,阐明AhHY5和AhHYH在花生荚果发育中的关键调控网络和重要作用。 研究结果发现光诱导和机械压力刺激下,AhHY5与AhHYH基因在花生中的表达存在差异,AhHYH基因受光诱导的表达显著上调(图1C);在失去机械压力后,AhHY5基因的表达上调。鉴定了AhHY5特异性调控基因519个,这些基因参类黄酮代谢过程、UV的信号和对氧化应激的响应等。在花色素苷信号途径中,关键基因AhCHS、AhCHI3、AhTL1和AhCHI2在光诱导下表达上调, 信号转导途径的调节关键基因如AhTIFY3B、AhETR2、AhPED1、AhEIN4、AhATB-6和AhTIFY11B在光诱导下上调。此外,氧化应激途径的响应包括关键基因如AhGSH1、AhCHI3、AhCRK6和AhCYS3在光诱导下上调。 图1 AhHY5以及 AhHYH表达模式鉴定

AhHYH可以调控下游572个光诱导的相关基因(图2D)。随后,对这些基因进行了GO富集分析,富集到的生物过程包括木质素代谢进程、对UV的响应、细胞对营养水平的响应以及其他相关功能(图2E)。其中,木质素代谢进程的关键基因包括AhCESA3、AhCYP84A1、AhPAL1、AhRPK2、AhPER52、AhCAD2和AhbGLU46。与UV响应相关的基因包括AhHYH、AhUVR8、AhACLA-1、AhGIP2。此外,涉及对营养水平的细胞应答的基因包括AhBOR1、AhSAT1、AhPHO1、AhNIP5-1、AhACO1、AhSQD2、AhBHLH130、AhCIPK9、AhPHT1、AhIREG2和AhAATP1(图2F)。
图2 AhHYH的结合基序和调控基因的鉴定 本论文由北京大学现代农业研究院花生功能基因组学与种质资源创新实验室完成,北京大学现代农业研究院和山东农业大学联合培养博士后王伟为第一作者,刘晓芹研究员为通讯作者。本研究获得山东省泰山学者、山东省重点研发计划、山东省自然科学基金等项目的资助。

